| 索引号: |
781081391/202211-00019 |
信息分类: |
清单公开 |
| 内容分类: |
商贸、海关、旅游 |
发布日期: |
2022-11-29 |
| 发布机构: |
市商务局 |
文号: |
|
| 名称: |
淮北市商务局2022年公共服务清单 |
关键词: |
|
| 有效期至: |
|
有效性: |
废止 |
| 索引号: |
781081391/202211-00019 |
| 信息分类: |
清单公开 |
| 内容分类: |
商贸、海关、旅游 |
| 发文日期: |
2022-11-29 |
| 发布机构: |
市商务局 |
| 文号: |
|
| 关键词: |
|
| 名称: |
淮北市商务局2022年公共服务清单 |
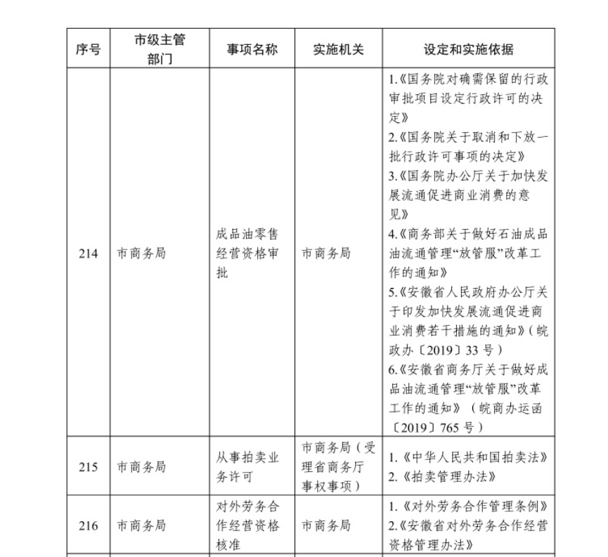
淮北市商务局2022年公共服务清单
浏览次数:
信息来源: 市商务局 发布时间:2022-11-29 17:19
字号:
大
中
小
分享到: