| 索引号: |
781081391/202603-00005 |
信息分类: |
部门(单位)预决算 |
| 内容分类: |
商贸、海关、旅游 |
发布日期: |
2026-03-16 |
| 发布机构: |
市商务局 |
文号: |
|
| 名称: |
淮北市商贸发展服务中心2026年度单位预算 |
关键词: |
|
| 有效期至: |
|
| 索引号: |
781081391/202603-00005 |
| 信息分类: |
部门(单位)预决算 |
| 内容分类: |
商贸、海关、旅游 |
| 发文日期: |
2026-03-16 |
| 发布机构: |
市商务局 |
| 文号: |
|
| 关键词: |
|
| 名称: |
淮北市商贸发展服务中心2026年度单位预算 |
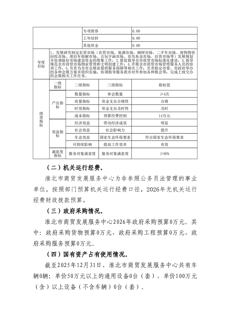
淮北市商贸发展服务中心2026年度单位预算
浏览次数:
信息来源: 市商务局 发布时间:2026-03-16 09:11
字号:
大
中
小
分享到: