本站
站群
网站首页
网站首页
商务资讯
政务公开
商务服务
外资外贸
内贸物流
跨境贸易投诉平台
您当前所在位置:
首页
>
市商务局
>
财政信息
>
“三公”经费预决算
索
引
号:
781081391/202603-00011
信息分类:
“三公”经费预决算
内容分类:
商贸、海关、旅游
发布日期:
2026-03-16
发布机构:
市商务局
文
号:
名
称:
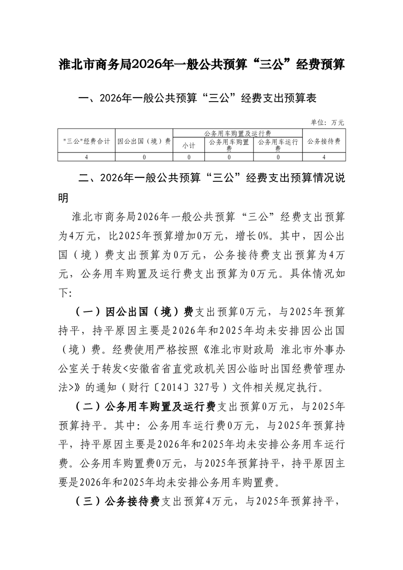
淮北市商务局本级2026年度单位一般公共预算财政拨款“三公”经费预算
关
键
词:
有效期至:
索
引
号:
781081391/202603-00011
信息分类:
“三公”经费预决算
内容分类:
商贸、海关、旅游
发文日期:
2026-03-16
发布机构:
市商务局
文
号:
关
键
词:
名
称:
淮北市商务局本级2026年度单位一般公共预算财政拨款“三公”经费预算
淮北市商务局本级2026年度单位一般公共预算财政拨款“三公”经费预算
浏览次数:
信息来源: 市商务局
发布时间:2026-03-16 09:18
字号:
大
中
小
分享到: